2025年6月,《2025年新财富500创富榜》出炉,多家媒体报道称,东阳光的掌舵者张寓帅与其母郭梅兰,位列财富缩水榜单榜首。


图源/新财富杂志
短短一年,母子俩的身家同比2024年290.8亿元骤降至114.8亿元,一年内蒸发176亿元财富,60%的跌幅远超王健林父子58%的缩水幅度。
这个手握着800亿资产实业帝国的家族,在38岁的张寓帅接班后,正遭遇一场全新的考验。母亲把股权转让后,儿子把280亿元砸向AI。2025年9月,东阳光集团斥资280亿元收购秦淮数据中国区全部业务。
1月26日,东阳光集团旗下的医药板块核心企业东阳光药宣布与晶泰科技达成战略合作,拟砸下数亿元成立合资公司,押注AI药物研发引擎。这是他全面接掌家族企业后的关键动作。

图源:东阳光药公告
这个靠单一抗流感药物撑起半壁江山的医药巨头,如今正卡在“红利见顶”与“创新布局算力”的夹缝中。
1
营收利润双降,医药基本盘承压
仔细阅读东阳光药2025年中期财报后,发现更像是一张布满矛盾的成绩单。75.74%的毛利率仍能守住行业高地,但盈利表现不佳。
胰岛素系列产品148%的同比高增长,但核心产品磷酸奥司他韦,商品名“可威”的营业收入占比仍超67%。
其中,2025年上半年,公司营收19.38亿元,较2024年同期的25.82亿元减少6.44亿元,25%的降幅。扣非后净利润仅1465万元,同比骤降96.9%。归母净利润更是从2024年同期的1.42亿元转为亏损4637万元。
奥司他韦2025年上半年营收13.01亿元,仍稳坐国内抗流感市场头把交椅,销量却已显露颓势。财报数据显示,公司上半年毛利14.6亿元,同比大降28.12%,正是因为这款王牌产品的销量下滑。
在该财报中,东阳光药“药品单一依赖”的现象,被暴露无遗。
尽管近年来全力拓展慢病领域,胰岛素系列上半年营收1.22亿元,同比暴涨148%,但6.3%的营收占比,远不足以对冲可威的颓势。丙肝治疗领域新增的两款1类创新药“东英贺”与“东卫卓”,虽已通过2025年国家医保目录初步审查,但上市时间尚短,上半年仅贡献约3000万元营收。
此外,财务健康度更不乐观,公司总资产120.63亿元,总负债74.60亿元,61.8%的资产负债率看似中规中矩,短期流动性亮起红灯。

图源:东阳光药财报
截至2025年6月30日,流动资产45.90亿元,流动负债49.49亿元,意味着公司短期偿债能力已出现缺口。
其中,上半年经营活动现金流净额仅2034万元,投资活动现金流净额-5.73亿元,主要用于生产基地建设与研发,这种“经营造血不足、依赖外部输血”的模式,在利率上行周期中,无疑会让财务成本压力越来越大。
公司号称拥有100款在研药物,其中49款为1类创新药,但截至中期,仅3款创新药实现上市,10款进入II/III期临床,剩余36款仍停留在临床前阶段。
2025年上半年研发投入3.48亿元,同比减少13.46%,17.95%的研发投入占比看似亮眼,可剔除资本化研发支出后,实际费用化投入仅2.15亿元,这也难怪,公司手握“全国重点实验室”等头衔,却始终没能培育出第二款像可威这样的“超级单品”。
2
从“无到有”到“增长失速”
东阳光药的底色,刻着东阳光系核心创始人张中能“从无到有”的实业基因。
1997年,浙江东阳人张中能带着妻子郭梅兰,在广东韶关乳源扎下根来,从一片化成箔起步。在那个缺乏铝资源的山区,他靠着当地廉价的水电资源,硬生生把化成箔业务做到全球,成为中国唯一出口占比超50%的化成箔企业。
2003年,张中能跨界医药,谁也没想到,这家诞生于化工企业的医药公司,日后会靠一款抗流感药横扫市场。
东阳光药的高光,几乎是跟着磷酸奥司他韦的脚步一路亮起的。2005年,公司抓住流感防控机遇,推出可威颗粒剂,靠着独家专利剂型与国家药物储备资格,迅速成为国内抗流感市场的“刚需品”。
2009年甲型H1N1流感疫情期间,可威销量暴增,一举奠定龙头地位。
那段时间,东阳光药拿奖拿到手软,“广东省科技进步一等奖”“中国专利金奖”等荣誉加身,成为国内医药行业的标杆。
依托医药业务的爆发,张中能构建起横跨电子新材料、生物医药、健康养生三大领域的商业帝国。
截至2025年,东阳光集团拥有七大产业基地、近3万名员工、总资产超800亿元,累计纳税超200亿元,妥妥的中国民营企业500强标杆。
但高光之下,隐忧早已在暗处滋生。张中能的“链式布局”在医药板块逐渐失灵,过度依赖可威的单一产品结构,成了公司最致命的软肋。
从2021年开始,流感进入平稳期,可威营收逐年下滑,2023年降至35亿元,2025年上半年进一步跌至13.01亿元,增长引擎彻底失速。
除此之外,公司没能及时培育出第二增长曲线,仿制药业务受集采冲击,在创新药业务领域布局多年,除了丙肝领域的3款药物,肿瘤、代谢疾病等赛道的管线均处于早期阶段,根本无法形成有效接力。
截至2025年中期,公司累计申请发明专利2513件,授权1446件,专利数量在国内药企中名列前茅,但这些专利多集中在可威的剂型改进、仿制药的工艺优化上,真正具有“First-in-Class”或“Best-in-Class”潜力的核心专利,屈指可数。

图源:东阳光药财报
以其重点布局的特发性肺纤维化新药盐酸伊非尼酮为例,虽在II期临床中显示出优于吡非尼酮的疗效,但该适应症全球市场规模仅约30亿美元,且已有勃林格殷格翰的尼达尼布等成熟产品盘踞,东阳光药要实现商业化突破,难度可想而知。
截至6月30日,公司银行贷款及其他借款余额已达46.80亿元,其中25.15亿元为一年内到期的流动负债。
3
接班人张寓帅的“二次创业”
“一年缩水176亿”,这个刺眼的数字,把接班人张寓帅推到了大众眼前。
2025年9月,东阳光集团斥资280亿元收购秦淮数据中国区全部业务,创下中国IDC行业最大并购案纪录。
同期,公司还砸下数亿元布局AI、具身智能、智算中心液冷等新兴赛道。
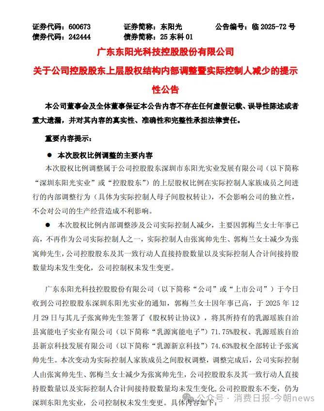
12月29日晚,东阳光发布公告称,郭梅兰与儿子张寓帅签署了《股权转让协议》。

图源:东阳光公告
股权比例调整后,郭梅兰不再间接持有东阳光的股份。张寓帅将间接持有深圳市东阳光实业发展有限公司(下称“东阳光集团”)100%股权,从而间接持有东阳光38.70%股权。东阳光实控人将由张寓帅、郭梅兰变更为张寓帅。
交易完成后,张寓帅正式成为两家上市公司唯一的实际控制人。
其实,张寓帅的接棒早有铺垫。2011年从浙江大学毕业后,他没有直接空降集团管理层,而是选择从东阳光药物研究院生物所所长做起,历任仿药所所长、宜昌东阳光药业董事,用四年时间扎进医药板块的研发与生产一线。
2020年父亲张中能病逝后,他临危受命与母亲共同掌舵,在五年“试岗期”内推动东阳光切入锂电池铝箔、PVDF粘结剂等新能源材料赛道。
张寓帅全面接掌后,各项动作开始越发激进。
医药板块,他一边推动东阳光药以“介绍方式”在港交所主板上市,完成医药资产的资本化整合;一边与晶泰科技联手押注AI制药,试图靠技术赋能加快创新药研发效率。
同时,他还推动自研创新药HEC88473与英国Apollo公司达成近10亿美元的海外授权协议,胰岛素产品向美国提交BLA申请,加速医药业务国际化。非医药板块,他主导收购秦淮数据切入IDC领域,与中际旭创成立液冷合资公司,携手智元机器人布局具身智能,甚至在越南、墨西哥设立海外生产基地,试图构建“电子新材料、生物医药和新兴科技”的多元产业格局。
但这场“二次创业”的赌局,风险与机遇同样巨大。
处在转型阶段的东阳光,想要借此次并购,布局算力基建。

图源:东阳光公告
据了解,秦淮数据成立于2015年,专注于超大规模算力基础设施,围绕北京、上海、深圳,长三角、粤港澳进行数据中心建设,是中国领先的中立第三方超大规模算力基础设施解决方案运营商,也是阿里巴巴和字节跳动的主要数据中心服务商。
截至目前,秦淮数据已成为“东数西算”工程中,投运规模最大的第三方IDC运营商之一。
短期看,280亿元的IDC收购款给东阳光带来巨大的压力,而IDC行业受算力需求波动影响较大,2025年国内IDC市场增速已从30%降至18%,张寓帅能否实现预期收益,还是个未知数。AI、机器人等新兴赛道虽前景广阔,但东阳光缺乏核心技术积累,短期内很难形成利润贡献。
长期看,医药业务仍是集团的利润基石,但东阳光药的创新药管线转化效率低下、单一产品依赖等问题,并非靠一场AI制药合作就能快速解决。
毕竟,从AI模型训练到新药临床落地,验证时间较长,而东阳光药的短期流动性压力,已不容许其“慢慢等待”。
如果医药业务持续失速,新业务又未能及时造血,张寓帅的“二次创业”可能会从“破局之举”变成“致命陷阱”。
站在2026年的起点,张寓帅面临的局面堪称“背水一战”,家族财富大幅缩水、资本市场信心不足的压力,医药主业失速、新业务投入巨大的挑战。
这位浙商二代能否复制父亲“无中生有”的传奇,将东阳光系从“增长失速”中拉出?仍需市场检验。
而东阳光药的未来,不仅关乎张氏家族的财富命运,更关乎中国民营药企在“仿创转型”浪潮中的生存样本。
1.本站遵循行业规范,任何转载的稿件都会明确标注作者和来源;
2.本站的原创文章,欢迎转载,请转载时务必注明文章作者和来源,不尊重原创的行为我们将追究责任;
3.作者投稿可能会经我们编辑修改或补充。